项目管理流程
由于缺乏知识,许多企业主和高管常常认为流程限制了效率并造成浪费。 很多时候他们把问题归咎于流程,但实际上他们并不了解流程的底层逻辑。
协作流程的底层逻辑是确保团队合作和项目成功。 在软件开发过程中,团队需要协作完成多项任务,每项任务都有自己的要求和约束。 组织的协作流程旨在让团队成员有效地协同工作,从而提高生产力和效率。
内部需求管理:软件开发项目需要满足一定的需求和标准,而需求和标准可能会随着项目的进展而发生变化。 因此,开发团队需要建立内部需求管理机制。 这种机制保证了所有成员了解需求变化和要求软件流程图规范,能够有效把握执行任务的方向。
沟通与沟通:为了让团队成员了解彼此的需求,需要在项目开始时建立有效的沟通与沟通渠道。 在整个项目开发期间,团队应保持不断的沟通和沟通,以保证工作的顺利进行。
敏捷协作:敏捷开发方法广泛应用于现代软件开发中,也是软件项目开发协作过程的基本底层逻辑。 敏捷协作力求快速、灵活地响应开发过程中的变化,以满足客户需求。 这种思想强调持续迭代、增量开发,以不断的反馈来不断指导开发工作。
持续集成:持续集成是一种软件开发技术软件流程图规范,可确保代码在整个开发过程的不同阶段成功集成。 这降低了软件项目延迟和失败的风险。 持续集成还可以实现自动化测试,加快团队的软件开发过程。
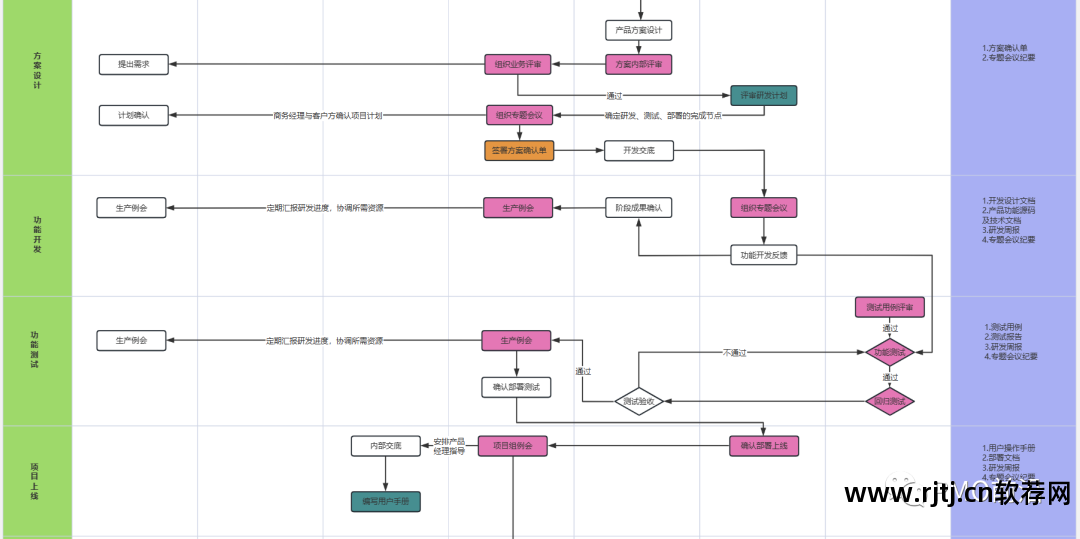
软件项目开发协作流程旨在让团队成员更顺利地协作完成任务,提高生产力和成功率。 今天我给大家分享一个项目管理协作流程的例子,供大家参考!



近期热门文章:
应粉丝要求,我们成立了【PMO前沿交流小组】。 朋友们热情高涨,热情高涨。 目前人数已超过数万人。 您无法直接加入该群组。 想进群的话加小编微信,我加你进群。 。 只需添加两者之一即可!


欢迎加入中国最大的PMO&PM社区