
上海音乐学院有音乐学、音乐表演、作曲与作曲技术理论、录音艺术、数字媒体艺术、艺术与科技、艺术管理等专业,以下是具体名单一览表,供大家参考,由于专业设置可能会变动,正式填报时需要以学校最新公布的数据为准。
普通类本科专业招生专业及计划

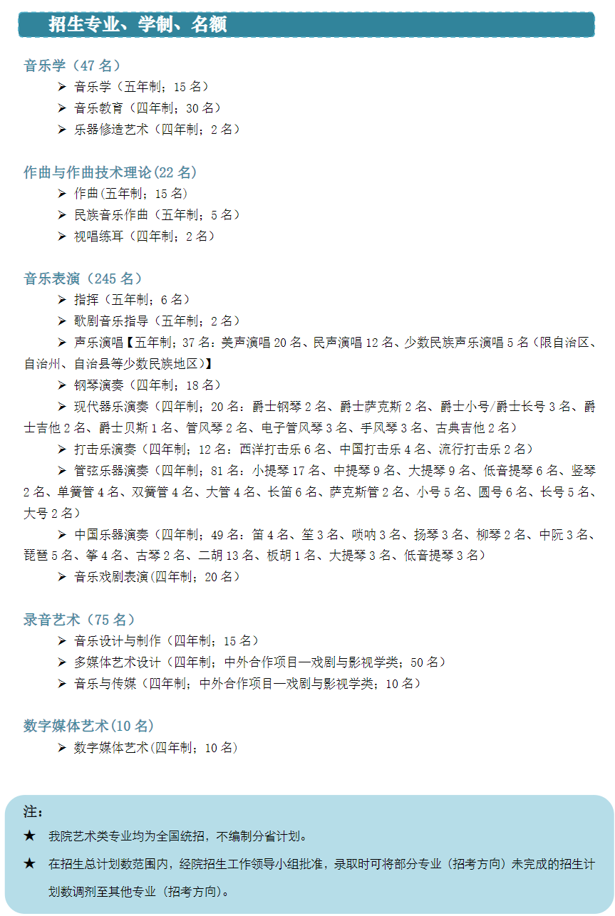
艺术类本科招生专业及计划

上海音乐学院(Shanghai Conservatory of Music),简称“上音”,由上海市人民政府举办,是中华人民共和国文化和旅游部与上海市人民政府共建的全日制高等专业音乐(艺术)院校,上海市高水平地方高校建设学校,欧洲音乐学院联盟成员,环太平洋音乐学院联盟成员,入选国家建设高水平大学公派研究生项目、国家文化创新工程项目、中国政府奖学金来华留学生接收院校、上海市外国留学生政府奖学金院校、全国社会艺术水平考级跨省市考级单位。
学院前身是“国立音乐院”,是中国第一所独立建制的国立高等音乐学府。1929年9月更名为国立音乐专科学校。中华人民共和国成立后学校曾用名“中央音乐学院华东分院”,于1956年定名为上海音乐学院,为文化部直属重点院校,现为文化和旅游部与上海市共建院校。
上一篇:上海对外经贸大学有哪些专业?
下一篇:上海大学有哪些专业?