直播时间:2022年8月15-17日
直播时间:2022年8月19-21日
直播时间:2022年8月25日-28日
直播时间:2022年8月28-29日
直播时间:2022年8月20-21日、27-28日
直播时间:2022年8月20-21日
其他模型:DSSAT模型、CENTURY模型、SWH蒸散量模型、Biome-BGC模型、MAXENT模型、CLM地表过程模型、CLUE模型、PROSAIL模型、WRF、ArcGIS、meta ecology、Hydrus沉积物数学模型、SWAT模型、HSPF模型...
课程模式:直播授课+永久观看回放+助学小组常年帮助指导+不定期在线问答
联系课程顾问咨询:王艳183-4893-7383(同Momo)
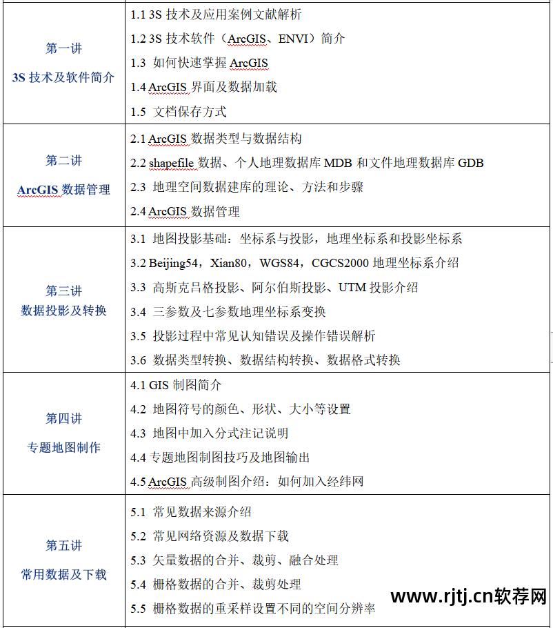
01
借助ArcGIS农业用地数据准备、分析和
基于FLUS模型的耕地利用预测
农业土地资源对人类至关重要。 农田是人类生存和发展的物质基础,是一切生产和共存的源泉。 借助现代技术手段,及时、准确地获取耕地利用现状,充分了解耕地利用规律和耕地覆盖变化,可以大大提高制定耕地利用规划的科学性和合理性。 。 近年来,GIS技术在国土资源管理中的应用逐渐成熟。 它在农田调查和动态检测方面发挥了巨大作用,成为国土资源管理的重要手段。 ESRI开发的ArcGIS软件具有强大的数据采集、处理、分析、制图功能,为管理农地调查数据和建立数据库提供了良好的技术平台。 为进一步推动ArcGIS技术在我国国土资源管理中的应用,为国家相关部门制定相关战略规划服务,上海信息技术信息与环境学院召开了“ArcGIS在编制、处理、农用地分析与建模“实际应用”会议,通知如下:
【培训时间】:2022年8月15-17日【提供全部素材及回放】
【培训方式】:网络直播+助学团协助+导师面对面实际工作交流(报考后加入助学团,查看会议流程)
【描述】:



02
基于 Fragstats 的农田利用
水景格局分析

【培训时间】:2022年8月19-21日【提供全部素材及回放】
【培训方式】:网络直播+学生团助+导师面对面实战交流
【描述】:
1.景观格局及相关软件介绍
2. Fragstats接口及数据格式
3、数据规划:ArcGIS软件操作
4.数据设计:数据结构和转换
5. 数据规划:数据投影和转换
6. 数据规划:数据收集和编辑
7.数据规划:数据采集与处理
八、土地利用统计分析
9. Fragstats水景指数估算
十、景观格局指数空间展示与分析
11.结果展示及地图绘制
十二. 案例1:京津冀地区耕地利用与水景格局变化分析
案例2:京津冀水景观生态风险空间异质性特征分析
03
遥感、GIS和GPS技术在水文、气象、
在洪水、生态、环境和卫生方面的应用


【培训时间】:2022年8月25-28日【提供全部素材及回放】
【培训方式】:网络直播+学生团助+导师面对面实战交流
【描述】:



04
R语言生态环境
R语言作为一种新兴的统计软件,以其开源、自由、免费的特点风靡全球。 生态环境领域的研究内容广泛,数据往往多样且复杂。 借助R语言进行多元统计分析,从复杂的现象中发现规律、探究机制,是R的优势。 因此,本课程以鸟类、昆虫、水文、地形等多样化的生态环境数据为例。 在R语言基本操作介绍的基础上,使用vegan、ade4、adespatial、stats、cluster、dendextend等多个程序包地学信息工程实用软件教程,分析数据分布、相关性、回归、聚类、排序、空间结构和社区多样性等,分析结果和生态意义,将数据分析和图解解读融为一体,引导读者系统地运用R语言在生态环境领域进行多方位的分析和探索。
【培训时间】:2022年8月26-28日【提供全部素材及回放】
【培训方式】:网络直播+学生团助+导师面对面实战交流
【描述】:




05
Python 月球科学
Python是一种功能强大、免费、开源、面向对象的编程语言,可以运行在Linux、Windows、Macintosh、AIX操作系统和不同平台(x86和arm)上。 Python简单的句子结构和对动态输入的支持,再加上该语言的解释性质,使其成为大多数平台上许多领域的理想脚本语言,非常适合快速应用程序开发。 Python拥有丰富而强大的库,使得用其他语言(尤其是C/C++)制作的各种模块可以轻松地链接在一起。 不仅是Python标准库,几乎所有行业都有对应的Python软件库。 随着NumPy、SciPy、Matplotlib、Pandas等众多Python应用库的发展,Python在科学和工程领域变得越来越重要。 在估算、数学建模、数据挖掘和数据可视化方面的优异表现,使得Python广泛应用于月球科学地理、气象、气候变化、水文、生态、传感器等领域的学术研究和工程项目中,并高效地解决问题各种问题。 数据分析问题,可以预见Python将成为未来科学与工程领域的主流编程语言。
【培训时间】:2022年8月20-21日、27-28日
【培训方式】:网络直播+学生团助+导师面对面实战交流
【描述】:










06
R语言BIOMOD2模型的物种分布
随着全球生物多样性峰会的召开,无论是管理机构、研究机构还是大学都在积极筹划。 根据国家林草局最新工作指示,我国将积极整合优化自然保护区,推动国家风景名胜区试点制度深化。 建立以国家风景名胜区为主体的自然保护区体系。 针对当前我国现有自然保护区存在保护目标不明确、保护成效低、保护空缺等问题地学信息工程实用软件教程,亟待科学认定生物多样性热点保护区和保护空缺。
BIOMOD2提供了10多种物种分布模拟模型来模拟特定物种与其环境的关系,试图借助环境变量来模拟特定物种的生态位。
【培训时间】:2022年8月20-21日【提供全部素材及回放】
【培训方式】:网络直播+助学团协助+导师面对面实际工作交流(报考后加入助学团,查看会议流程)
【描述】:



生态与遥感精品视频课程(立即购买观看)
上一篇:
2条内存双通道优化“菊花链”走线方案
下一篇: 辉宏搅拌站上位机软件的应用范围及应用