一、系统特点
●控制轴数:单轴;
●指令特点:任意可编程(可实现各种复杂运算:定位控制和非定位控制);
●最大输出频率:40KHz(非常适合控制细分驱动器);
●输出频率帧率:1Hz;
● 编程线数:99;
●输入点数:6点(光电隔离);
●输出点数:3点(光电隔离);
●一次性连续位移范围:-7999999~7999999;
●工作状态:手动运行状态、自动运行状态、程序编辑状态、参数设置状态;
●升降速曲线:2条(优化);
显示功能位:8位数码管显示、手动/手动状态显示、运行/停止状态显示、步数/计数值/程序显示、编辑程序、参数显示、输入/输出状态显示、CP脉冲和方向显示;
●自动运行功能:可编辑,通过面板键盘和端子添加的电平控制手动运行的启动和停止;
●手动操作功能:位置可调(自动点动速率和点动步数可设置);
●参数设置功能:可设置起飞频率、加减速曲线、反向间隙、手动厚度、手动速度、中断跳线数、回零速度;
●程序编辑功能:可随意插入、删除、更改程序。 具有跳行数判断、数据零判断、句子数是否过长或过短判断功能;
●回零功能:单向手动回零;
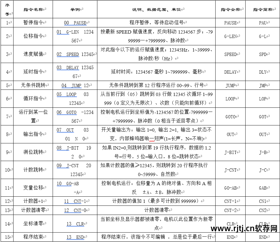
●编程指令:共14条指令;
●外部操作功能:通过参数设置和编程,在(限位A)A操作和(限位B)B操作端子上添加开关,可以进行外部中断操作;
●电源:AC220220V(电源偏差不小于±15%)。

前面板图

1. 八位数码管显示
2. 六个输入状态指示灯
3. 三个输出状态指示灯
4. CP脉冲信号指示灯
5. CW方向电平指示器
6、按键:共有10个按键,大部分键盘都是复合按键。 它们在不同的状态下具有不同的功能。 在下面的描述中,我们只取其中一个函数来代表键盘
后面板图片为接线端子,包括:
1、方向、脉冲、+5V是步进电机驱动器的控制线。 这三个端子分别与驱动器的相应端子连接,其中:
脉冲——步进脉冲信号
方向——电机转向电平信号
+5V——前两个信号的公共正端
CP和CW的状态分别对应面板上的指示灯
2、启动:手动启动程序,相当于面板上的启动按钮。
3、停止:暂停正在运行的程序,相当于面板上的停止键。 重新启动后,程序将继续运行。
4、(限位A)A操作和(限位B)B操作是该控制器的一大特点:对于步进电机,我们通常进行定量定位控制,例如控制电机以一定的速率运行一定的位移。 该方法很容易求解,只需对速度和位移进行编程即可。 但还是有相当多的控制无法提前定位,比如控制步进电机从起点开始向一个方向运行,直到遇到行程开关后停止,然后反向运行回到起点。 又比如要求步进电机在两个行程开关之间往复n次,等等。 在这种操作中,我们事先并不知道步进电机的位移的具体值,那么我们应该如何编程呢? 该控制器采用:“中断操作”,我们称之为“(限制A)A操作”和“(限制B)B操作”。 以“(限位A)A运行”为例,工作过程为:程序运行时,如果再次输入“(限位A)A运行”信号,电机将减速并停止,程序运行这里会被中断,程序会记录保存中断点的坐标,然后跳转到“(限制A)A操作”入口地址指定的程序运行程序。
5. 输入1和输入2通过数字输入端子。
6. 输出1、输出2、输出3通过开关量输出端子。
7、+24V、地输入输出数字外部电源,电源为DC24V/0.2A,此电源由控制器内部隔离提供。
8.~220V控制器电源输入端子。
输入信号及输出信号插座电路:
本控制器的“启动”、“停止”、“(限位A)A操作”、“(限位B)B操作”、“输入1”、“输入2”为输入信号,具有相同的输入插座电路。 “输出1”、“输出2”和“输出3”称为输出信号。 它们具有相同的输出插孔电路。 输入、输出电路均有光电隔离,保证控制器内部互不干扰。 控制器内部工作电源(+5V)与外部工作电源(+24V)相互独立,互不相连。 两组电源由控制器控制。 内部变压器设有两个独立的定子。
数字输入信号和输出信号的状态分别对应面板上的指示灯。 对于输入量,输入低电平时(开关闭合时)灯亮,否则灯灭; 对于输出数量,输出为0时为低电平,指示灯灭,否则指示灯亮。
开关量输入电路:



操作流程图: 控制器始终工作在四种状态之一:手动状态、手动状态、程序编辑状态、参数设置状态。 上电或按【复位】键后,控制器处于手动等待状态,坐标为零。 此时,您可以启动程序手动运行或切换到自动状态。 程序编辑状态和参数设置状态只能处于自动状态。 转变。 程序编辑或参数设置完成后,按【退出】键返回自动状态(程序将被手动保护)。 在自动状态下,如果要切换到程序编辑状态,只需按[编辑]键即可,如果要切换到参数设置状态,需要按住[编辑参数]键2秒以上。
(注:上述键盘【编辑】、【编辑器】、【退出】虽然是同一个键盘,但却是由三个功能复合而成。)

参数设置:进入和退出参数设置状态的方法是:在自动状态下,按住【编辑参数】键2秒以上,直到进入参数设置状态才会解除。 参数设置完成后,按【退出】键返回自动状态(参数将被手动保护)。
参数分两行显示,第一行显示参数名称,第二行显示参数数据。
参数更改形式:进入参数设置状态后,首先显示第一行[JF-----]。 并且参数名称的前两位数字闪烁:如果按[∧]、[∨],将显示下一个或上一个参数名称。 按[Enter]键,进入(下一行)参数数据的编辑修改状态,数据第一位闪烁显示,按[∧]、[∨],数据将被更改。 如果按[<]、[>]键定时开关机软件,则会移至下一位进行修改,依此类推。 数据更改后,按[Enter]键确认,按[Cancel]放弃更改。
其实参数设置是通过六个键盘完成的[∧]、[∨]、[<]、[>]、[确定]、[取消]:通过左右键将光标移动到相应位置。联通。 数字会跳转显示,然后用上下键改变数值; 使用回车键进入数据更改状态,数据更改完成后,使用回车键确认并退出或使用取消键放弃更改。 请参阅操作程序备忘单。

程序编辑及命令解释: 进入和退出程序编辑状态的方法是:在自动状态下,按[编辑]键。 即可进入程序编辑状态。 程序编辑完成后,按【退出】键返回自动状态(手动保存参数)。
本控制器的程序区最多可以编辑99条指令,程序中的每条指令都有一个行号。 行号是手动编号的,从00开始按顺序排列。您可以在程序中插入或删除某一行,但行号将被重新分配。
程序格式为:每个程序分两行显示(不带参数的程序除外),第一行显示行号和命令名称,第二行显示命令数据。 程序的最后一条指令固定为“END”。
其实程序的改变是通过[∧]、[∨]、[<]、[>]、[插入]、[删除]、[回车]、[取消]八个按键完成的; 将光标移动到相应的数字上,数字会跳转显示,然后用上下键更改数值:用回车键进入数据修改状态,数据更改完成后,用回车键确认并退出或使用取消键放弃更改。 请参加操作流程费率表。




自动操作方法:在手动状态下按【手动/自动】键,进入自动状态,前两位数码管显示┥┝,表示自动状态。根据
[>]或[<],电机会自动向不同方向运行,自动运行的位移和速度由参数佛状态下的HL和HF值决定。 请参阅“控制器操作流程图”。
3、自动操作方法:
控制器上电或按下复位按钮后,手动清除坐标值,作为坐标零点。 最后一次自动读文件计数器的值传送到计数器单元后,处于手动等待状态。 按[启动]键或从端子输入启动信号后,控制器将从程序的第00行开始运行,直到运行到最后一个程序END。 此时,手动操作结束,控制器返回手动等待状态。 请参考《控制器操作流程图》
在手动状态下,有3种不同的子状态:
1、自动等待运行状态是指控制器要运行程序,只需按【启动】按钮或在终端上输入启动信号即可,程序运行完毕后也处于该状态;
2、自动运行状态,表明控制器正在运行程序;
3、自动运行停止状态是指控制器在运行程序时,被【停止】键或端子输入的停止信号中断,运行的程序将在断点处等待重新启动。
手动状态下,有三种不同的显示方式:(通过按同一个键[步数]、[计数]、[∧]进行切换)
1、步数显示方式:控制器显示当前坐标值,单位:脉冲数;
2、计数显示方式:控制器显示当前计数器单元的计数值,单位:数;
3、程序显示方式:控制器显示当前程序行及程序名称。
为了能够区分手动状态的三个子状态以及显示屏上的三种显示方式,我们用显示屏前两位数字的不同显示方式来区分:(见下表)

外观及安装规格:本控制器嵌入仪器箱内,体积小,重量轻(500G),前面板为71MM*71MM的圆形,厚度为120MM。 具体规格如右图所示:

编辑及应用实例: 实例1:
参数要求:起跳频率2.5KHZ,升降速度快,间隙补偿为0;
运行要求:以2.9KHZ的速率运行98765步,然后以15KHZ的速率反向运行8765步,停止。
参数列表:(进入参数设置状态改变)JF=02500,rS=H,CC=0000。
清空列表:(进入程序编辑状态)
00速度02900; 给出以下运行参数速度2.9KHZ
01G-LEN00098765; 电机正转98765步
02速度15000; 给出以下运行参数速度15KHZ
03G-LEN-0008765; 电机反转8765步
04结束; 节目结束
示例二:
参数要求:起飞频率2.5KHZ,升降速度比较慢。 间隙补偿为12;
操作要求:启动时,蜂鸣器短鸣一声,然后以39KHZ的速率运行1234567步,使三个输出处于101状态,延时55.9秒后,最后两个输出状态处于11状态,程序在此暂停,用电机以同样的速度回到起始点另一侧左侧第888步的位置,直到再次启动,进入时发出长鸣声地方,就结束了。
参数列表:(进入参数设置状态变化)JF=02500,rS=L,CC=0012。
节目列表:(进入节目编辑状态)
00OUTnnno; 使蜂鸣器短鸣
01速度39000; 给出以下运行参数速度39KHZ
02G-LEN01234567; 电机正转1234567步
03OUT101n; 使3个输出为101状态
04延迟0055900; 延迟55.9秒
05OUTn11n; 使最后两位的输出状态为11
06暂停; 程序在这里暂停
07GOTO-0000888; 电机返回起点另一左侧步骤888的位置
08OUTnnn1; 让蜂鸣器长鸣
09结束; 节目结束
例三:
运行要求:(参数设置略)有一个物体,以2.9KHZ的速度从零向前运行100步(此点作为物体的参考点); 参考点停止后输出010; 检查输入位定时开关机软件,如果INI=0,电机以同样的速度回零。 如果INI≠0,电机将以15KHZ的速度正转10000步,然后蜂鸣器短鸣报警; 然后以35KHZ的速率返回参考点。 如果此时INI=0,则归零,否则继续按第一次的形式循环,如此。 请求归零后,蜂鸣器长鸣报案。
节目列表:(进入节目编辑状态)
00速度02900; 给定运行参数速度为2、9KHZ
01G-LEN00000100; 电机向前运行100步
02OUT010n; 使输出状态为010
03速度15000; INI≠0,参数新速度为15KHZ
04G-LEN00010000; 向前跑1000步
05OUTnnn0; 让蜂鸣器发短声来报告犯罪
06速度35000; 下面给回参考点运行参数设置35KHZ的速度
07GOTO00000100; 电机以15KHZ的速率回参考点
08LOOP0300000; 电机无限循环并回零,直至INI=0
09速度02900; 参数归零速率为2.9KHZ
10GOTO00000000; 电机以2.9KHZ的速率回零
11OUTnnn1; 归零后蜂鸣器会长鸣报警
12结束; 节目结束
例四:
操作要求:(参数设置略)一个物体从零点以39KHZ的高速向前运行,直到遇到前面的行程开关,然后以相同的速度返回到零点,结束。 (假设本系统的起飞频率为500HZ,零点到接近开关的距离小于100000步,大于100010)。
设计分析:这个运动的位移不知道它的精确值,只知道一个大概的范围(属于未知变量控制)。 我们使用中断操作来解决这个问题。 我们将限位开关连接到(限位A)A操作端口,因为当操作中断时电机会减速并停止。 如果直接高速运行到限位开关,必然会出现超调。 为了防止超调,我们先使用高速,然后使用低速(低速高于起飞频率)。
参数设置:(进入参数设置状态变化)设置(极限A)A操作入口地址nA=04,其他参数省略。
节目列表:(进入节目编辑状态)
00速度39000; 形参速度39KHZ
01G-LEN0099000; 先高速接近,但不能触碰限位开关
02速度00400; 低速值频率高于跳跃频率
03G-LEN07999999; 任意设定大位移连接行程开关
04速度39000; (极限A)A操作入口,形参回零速度39KHZ
05GO-AB—A; 按相反方向,运行相同位移,归零
06结束; 节目结束
命令搜索表单

参数备忘单:

上一篇:
装修遇到的坑,群里过来人已经替你踩过了
下一篇: 两个小F亲测超实用的批量修改图片处理工具