调查事故原因,除了现场管理诱因外,以下两项技术诱因也是事故发生的关键。
首先是脚手架和支架之间的模糊概念。 20世纪80年代以后,我国的建筑结构发生了很大的变化,很多建筑的体量和空间都向着高大、宏伟的方向发展。 由于扣件式脚手架先天不足,承载能力不够,无法承担支撑的任务。 但在实际工况中,仍然存在采用大量紧固件承受垂直核心载荷的现象。 其次,在施工应用中,很多施工企业在模板施工前并没有进行模板设计。
因此,T/CECS699-2020细化了全尺寸脚手架的类型,明确了全尺寸脚手架可用于支撑系统,并对模板支撑系统给出了具体的结构要求:
满屋脚手架:在垂直和水平方向上,由不超过三排的竖杆和横杆、横剪式、竖剪式、扣件等(扣件传递力)组成的脚手架。 框架底部工作层的施工荷载通过横杆传递至竖杆,包括:构造一节点全脚手架、构造二节点全脚手架和构造三节点全脚手架。
构造一节点满屋脚手架:节点处受力水平杆与竖向下横杆扣接,下横杆与竖杆扣接的满屋脚手架品茗软件中脚手架没有抗倾覆验算吗,用于工作脚手架,不能使用。用作模板支撑框架。
注:当节点1承受较低载荷时,其节点为传力的单个紧固件,常用于防护框架。

▲ 构建节点图
二节点满屋脚手架施工:节点处受力水平杆与竖杆扣合,垂直下部横杆与竖杆扣合,扣件紧扣于上部的满屋脚手架紧固件适用于安全II级系统的支撑品茗软件中脚手架没有抗倾覆验算吗,也可用于工作脚手架。 用于脚手架时,应按脚手架规定的荷载值进行估算。
注:当第二个节点承受较低载荷时,其节点为双扣件传力,单扣件不能作为支撑系统。

▲两个节点搭建示意图
目前,现场有大量脚手架作为模板支撑。 由于对脚手架的要求不了解,搭设不符合规范要求,存在一定的隐患。 如右图所示,很多项目站点都是这样搭建的。 根据最新规定,它不能作为支撑系统,其节点存在隐患。 假设网站已经这样设置了,就需要考虑如何整改。

▲现场工况(图片来源于网络)
三节点全厅脚手架施工:施工层受力节点立杆两侧与横杆扣接,立杆左侧横杆与下方立杆扣接,下横杆与立杆扣接,扣件与立杆连接。 上扣件紧固,立杆上加扣件与上扣件紧固。 架体其余节点为二节点脚手架,可用于安全等级为I级的支撑系统。
注:当第三个节点承受较低载荷时,其节点为三个扣件的力传递,单个扣件不能作为支撑系统

▲三节点结构示意图
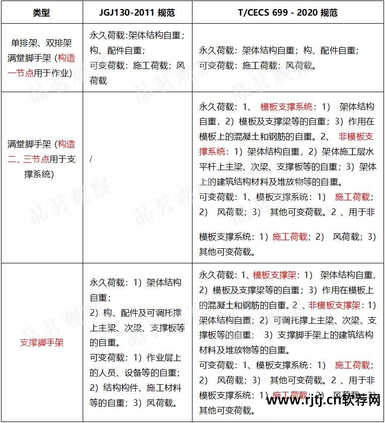
细化脚手架的荷载分类和数值,
显然,当脚手架用于模板支撑系统时,就是荷载值。
原JGJ130-2011没有对全尺寸脚手架进行分类,其荷载值比较简单,而T/CECS699-2020将全尺寸脚手架定义为三类,并对每一类的值都做出了相关要求。 为了更好地凸显新规范的变化,对比如下:

▲负荷分类对比
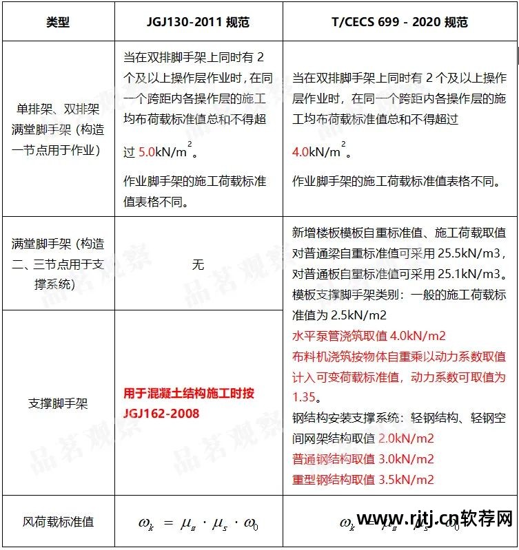
特别要明确的是,脚手架的活荷载是根据施工工艺取的。 现场用地泵或布料机浇筑混凝土时,施工荷载值低于原规范要求,而采用普通浇注工艺时,荷载值大于原规范值,且整体价值比较合理。 具体变化如下:

▲负载值对比
明确根据《建筑结构可靠性统一标准》GB50068-2018,加强了分项系数的取值。
根据《建筑结构可靠性统一标准》GB50068-2018的要求,新规范对荷载分担系数进行了相应的改变。 规格变更点如下:

▲分项系数值对照表
为了更好地了解分项系数变化对场地设计概算的影响,我们特意绘制了分析对比图。 从图中可以看出,在脚手架工程的应用中,由于系数值的减小,对设计估算的要求明显加强,但在模板支撑系统中,要求并没有我们直观上的100%严格。感觉。 当混凝土结构自重较大时,即使活荷载分摊系数从1.4降低到1.5,永久荷载分担系数从1.35增加到1.3,可能会增加需求。 例如,在常规浇注工艺下,当结构板厚度超过90cm时,需求量反而会增加。

▲偏系数影响分析曲线
显然需要考虑风荷载的影响,并减少风荷载影响的具体估算方法,
同时,减少抗沉计算公式等内容。
新规范结合了《建筑施工脚手架安全技术统一标准》中GB51210-2016的相关要求,减少了抗沉、风载附加轴力等相关估算的计算。 详细估算可以参考代码或者使用Pincha的建筑安全估算软件进行估算和学习。

风荷载附加轴力估算公式:
抗沉计算公式:
新规范增加了对工字钢檐口和脚手架的脚手架结构的要求。
很明显,上拉线不参与估算。
新标准以《建筑施工扣件式铁管脚手架安全技术规程》JGJ130-2011为基础,对角钢檐口脚手架、满堂脚手架做了相应的结构改变和减少,并增加了I-型脚手架的锚固宽度。横梁。 要求更高、更细。 例如,挑檐端部应拱起挑檐跨度的0.5%至1%。 梁点焊钢构件可靠地固定横向拱圈,同时估算横向主梁的应力和硬度。 详情请参见下文:

▲钢屋檐与脚手架结构要求对比图

▲钢屋檐与脚手架结构对比分析表
补充表D估计宽度系数μ的值。
新标准补充了估计杆宽度时常用的估计宽度系数μ的不完整查找表。

▲极点估计宽度修正系数对比图
-结尾-
上一篇:
金税四期的升级,强大了些什么?(附功能)